文化出版
视频点播更多>>
当前位置:
探究式学习在青少年文物主题研学中的应用
——以“寿春城探古”为例
发布日期:2026-01-09 浏览次数: 字体:[ ]

金  鑫

 

摘  要: 当前,青少年文物主题研学活动备受青睐,但多数活动存在形式化问题,未能充分挖掘文物资源的教育内涵,致使活动深度与实效性不足。“寿春城探古”研学活动作为探究式学习模式在文物教育领域的应用案例,通过问题驱动激发青少年的好奇心与求知欲,以小组合作促进交流协作,同时运用多样化教学手段,将文物资源转化为生动的教学内容,有效建立教学转化机制。该活动可显著提升青少年学科素养与探究能力,促进自主学习和团队协作,为文物主题研学活动优化设计提供理论支撑与实践经验,具有示范意义和推广价值。

关键词:探究式学习;青少年;文物主题研学;寿春城探古

中图分类号:G775        文献标识码:A        文章编号:1004-8502(2025)06-0099-10

作者简介:金鑫,安徽博物院学术研究部副主任,副研究馆员。

 

近年来,随着“考古热”“博物馆热”的兴起,中小学生文物主题研学活动逐渐受到关注,成为文化旅游及教育领域的新亮点。然而,由于管理机制不完善、规范指导缺失以及从业人员专业素养不足等因素,研学活动设计往往流于表面,缺乏深度,未能充分发挥其教育价值。因此,亟须探索有效的教学模式来提升研学活动的质量,探究式学习模式在此背景下具有重要的应用价值。


一、中小学生文物主题研学活动的内涵与特征

(一)内涵界定

在当前中小学生研学活动中,说教型学习方式普遍存在,即学生在参观过程中以观看、听取讲解、记录的方式获取知识。这种方式虽具知识传递明确、覆盖广泛、效率高和易于组织管理等优势,但也存在明显局限,如学生处于被动接收信息的状态,难以培养批判性思维和自主学习能力,甚至可能引发抵触情绪,降低学习兴趣。针对这些问题,国家相关部门多次要求提升研学活动质量,应“体现探索性和研究性,引导学生提出观点和深入思考”[1] 。实际上,对于中小学生研学活动的本质,《教育部关于印发〈中小学综合实践活动课程指导纲要〉的通知》指出,它是学生“基于自身兴趣,在教师的指导下,从自然、社会和学生自身生活中选择和确定研究主题,开展研究性学习,在观察、记录和思考中,主动获取知识,分析并解决问题的过程”[2] 。可见,中小学生研学活动旨在通过旅行活动丰富学生知识体系,培养学生实践能力和创新精神,促进学生在知识、技能、情感态度价值观等方面的综合提升。而文物主题研学活动是指以文物为核心资源,通过参观博物馆、文物古迹、考古遗址等场所,并结合实地探究和分享研讨,帮助学生了解历史文化、提升综合素养。

(二)核心特征

文物主题研学活动通常具有以下特征。

1. 资源导向

文物主题研学活动依托丰富的文物资源,包括实物、遗址、图文资料等,这些资源为学生提供了直观、生动的学习素材,使学生能够在与文物的近距离接触中感受历史文化的魅力。

2. 跨学科融合

此类研学活动涉及历史、地理、艺术、科学等多个学科,有助于学生打破学科界限,整合知识,形成全面的认知体系。例如,在研究文物的制作工艺时,学生需要运用科学知识;在探讨文物的历史背景时,又涉及历史和地理学科。

3. 情境教学

通过实地参观博物馆、文物古迹、考古遗址等场所,学生能够身临其境地感受历史场景和文化氛围,增强学习的趣味性和效果。与传统的课堂教学相比,情境教育的主要意图在于实现知识的有效迁移,发展学生的创造性想象 [3]。

4. 互动参与

文物主题研学活动鼓励学生亲自动手操作、合作探究,通过实践活动提升动手能力和团队协作精神。学生在参与中不仅能够加深对知识的理解,还能培养解决实际问题的能力。

因此,聚焦于文物主题的研学活动,其核心在于激发学生的主动探究精神与提升问题解决能力,而将探究式学习模式引入中小学生研学活动,无疑是推动这一教育目标实现的得力工具与高效途径。


二、探究式学习模式的理论基础与实施路径

(一)定义与特征

在汉语语境中,“探究”释义为“探索研究”[4] ,而英文“inquiry”(探究)一词源于拉丁文“in”或“inward”及动词“quile”(指向问题)。因此,探究不单单是问题的提出 [5] ,而是聚焦于“发掘”过程,即深入探寻内在知识宝藏,寻找问题解决路径,构思符合期望的设计方案,揭示现象背后真相,解答心中疑惑。在教育领域,探究式学习是指学生围绕特定问题、文本或材料,在教师帮助与支持下自主寻求并建构答案、意义、理解或信息的活动或过程 [6] 。这是一种以学生为核心的学习模式,学生被视为学习主导者,拥有主动参与及发掘过程的权利与责任。该模式着重培养学生思维与动手能力,关注学生在探究过程中的成长及主动学习态度,更侧重过程而非仅关注结果, 旨在激励学生发展批判性思考、创新思考与自我学习技能,且强调将学习与现实生活问题结合,鼓励学生应用所学知识解决现实难题,适用于各学科领域及不同年龄段学生。

需指出的是,在探究式学习实施过程中,教师角色实现从传统知识传递者到学习引路人、辅助者及推动者的转变。教师需设计开放性问题与活动,为学生提供必要资源与支持,助力其在探究过程中取得进步。

(二)理论基础与建构路径

探究式学习的理论基础涉及多个学科领域,包括教育学、心理学、认知科学及科学哲学等。20 世纪初,美国教育家约翰 · 杜威(John Dewey)提出“从做中学”教育理论,强调学习应通过实践和体验,教育应融入生活,学生应主动探索以获得知识,对探究式学习理念的发展产生了重要影响。20 世纪中后期,瑞士心理学家让 · 皮亚杰(Jean Piaget)提出建构主义学习理论,以及列维 · 维果茨基(Lev Vygotsky)进一步发展的相关理论,为探究式学习奠定了坚实的理论基础。

建构主义认为,知识并非被动接受,而是通过个体与环境的互动主动构建的。建构主义强调:注重以学生为中心进行教学、注重在实际情境中进行教学、注重协作学习和注重提供充分的资源 [7] 。探究式学习基于此理论,鼓励学生通过探索和实践活动构建知识,倡导学生主动参与,通过提问、实验、分析等活动发现问题、寻找答案。在建构主义理论下,教师角色从知识传授者转变为学习的引导者和协助者,探究式学习是建构主义理论在教学实践中的应用,二者共同强调学生的主动性、教师的引导作用以及学习过程中的社会文化因素。通过探究式学习,学生在教师引导下,通过互动和实践活动构建自己的知识和理解。探究式学习在知识的建构过程中一般包括“提出问题或假设;选择方法和工具;获取证据;提出解释或观念;成果交流与评价;反思和改进”等关键要素与步骤(见图 1)。



三、“寿春城探古”研学活动的设计与实施

根据建构主义理论的指导原则,将探究式学习策略融入中小学生文物主题研学活动,旨在强化学习者的主动探索能力与知识建构过程。近年来,安徽博物院社会教育工作者与多所学校携手合作,依据这一理论框架,创新推出了“寿春城探古”研学项目,并进行了实践探索。

(一)活动背景

寿春古城,即今安徽寿县,属淮南市,位于省会合肥西北约百公里处,蕴含着深厚的历史文化底蕴。作为楚国末期都城,寿县被誉为“地下博物馆”,区域内文物遗迹与历史名胜众多,如芍陂(安丰塘)及古城墙等全国文物保护单位。近年来,战国寿春城遗址考古发掘取得显著进展,为探究古代城市规划布局提供了重要线索。寿县亦是诸多重大历史事件的发生地,如淝水之战,催生了众多广为流传的成语典故。安徽楚文化博物馆(寿县博物馆)作为省内唯一的县属国家一级博物馆,拥有丰富的楚文化藏品资源。因此,以寿春古城为切入点,串联博物馆、古建筑、古遗址展开研学之旅,将为参与者提供一条极具价值的文物主题研学路线。

(二)活动规划与设计

1. 总体目标

通过博物馆学习及实地探访寿县古城的文物古迹,激发学生对科学、历史和文化的兴趣,培养探索精神和创新能力;加深学生对本地域文化的认同感,培育地域情怀;提升学生的团队协作效能及社会交往能力;增强学生的环境与文物保护意识,树立可持续发展理念。

2. 参与对象

主要面向 8 ~ 15 岁的中小学生,每期限定 30 人以内,以确保每位参与者都能获得充分的关注和指导。

3. 线路设计

活动分为合肥(安徽博物院)与寿县两部分。在安徽博物院,重点参观“安徽文明史陈列”中的“夏商周时期的安徽”部分;在寿县,参与者将实地考察安徽楚文化博物馆(寿县博物馆)、古城墙、战国寿春城遗址(考古发掘现场)以及芍陂(安丰塘)等地点。

(三)探究式学习的应用实施

在“寿春城探古”研学活动中,探究式学习作为核心教学策略,依据其关键要素,将学生探究过程系统规划为四个阶段,即资源整合与问题生成、规划路径与探索筹备、证据收集与知识构建、成果分享与反思总结,各阶段与关键要素呈现一一对应的关系(见表 1)。

在每一阶段中,教师主要负责创设环境、提供资源、搭建支架、引导反思;学生则作为探究主体,主动参与问题发现、方案制订、证据收集、意义建构与成果表达。

1. 第一阶段:资源整合与问题生成

教师支持与引导:组织前往安徽博物院进行半日参观学习,聚焦“夏商周时期的安徽”展区;引导学生观察特定文物,如寿县出土的吴王光鉴、蔡侯莲瓣盖铜方壶、鄂君启金节、铸客大鼎等;设计引导性问题,激发学生思考;鼓励并记录学生提出的问题。

学生探究:基于实地观察和文物信息,主动思考,联系已有知识;在教师引导下,提出自己感兴趣并与寿春城历史、文物、文化相关的具体问题,如:为什么这件青铜器上有这些文字或图案?楚国为什么最后选择寿春做都城?楚国人在寿春城的生活是什么样的?

2. 第二阶段:规划路径与探索筹备

教师支持与引导:对学生提出的问题进行梳理和归类,结合研学目的地资源,筛选出具有探究价值、适合学生年龄段的核心驱动性问题;协助学生分组;指导各组选定问题并深入剖析;提供资源获取途径建议,如书籍、网站、专家咨询等;引导学生规划研究路径和任务分工。

学生探究:开展小组讨论,选定本组探究问题;分析问题,明确需要哪些信息和证据;规划实地考察的具体步骤和方法,确定观察点、访谈提纲、记录方式等;通过查阅书籍、浏览网页进行初步资料搜集;明确组内成员分工。

3. 第三阶段:证据收集与知识构建

教师支持与引导:协调安排实地考察行程;联系讲解员或专家,并就学生探究需求进行沟通;提供观察记录表、问题清单模板等工具;在现场组织小组讨论、动手体验、知识竞赛等活动;适时提问、引导学生深入观察和思考;协助解决探究过程中的困难。

学生探究:各小组依据计划,在寿县各考察点主动进行探索;仔细观察文物、遗迹、环境;基于前期准备的问题清单,主动向讲解员和专家提问或对其进行访谈,记录关键信息,收集实物资料文字、标本照片或数据;参与体验活动;小组内即时讨论观察现象和初步发现;对收集到的信息进行初步整理、比较和分析;尝试结合多来源证据形成初步解释或观点。

4. 第四阶段:成果分享与反思总结

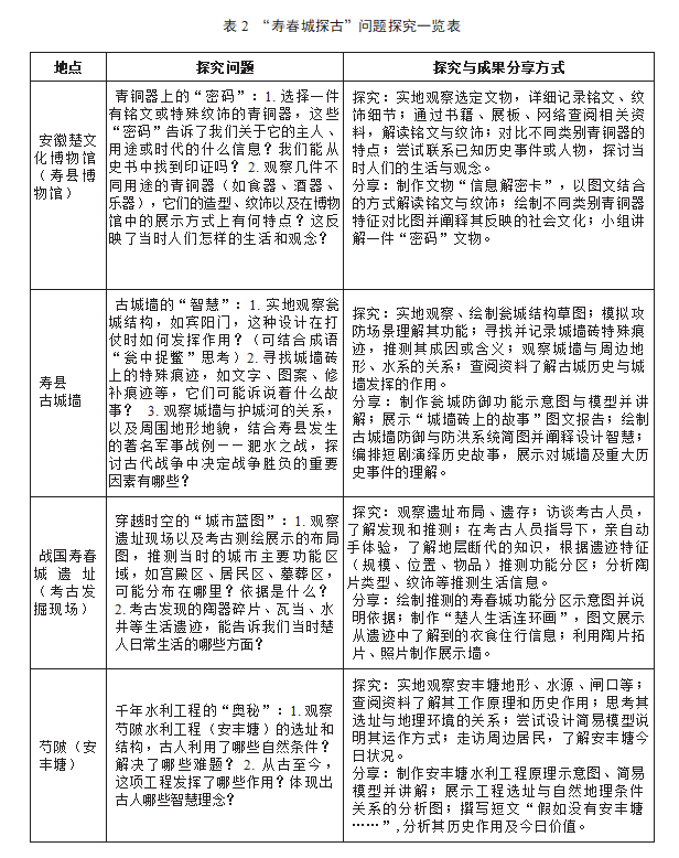
研学现场考察结束后,学生经过 1 ~ 2 周准备后进行成果总结和汇报(表 2)。

教师支持与引导:指导学生整理信息的方法,如制作时间线、图表;提供成果展示形式建议;组织成果汇报会;引导小组互评和提问;进行综合点评,聚焦探究过程、思维方法、合作情况;指导学生撰写反思报告。

学生探究:整理分析实地考察收集的资料;小组合作,整合研究成果,选择恰当形式进行创作,如制作 PPT、模型、海报,编写剧本等;在汇报会上清晰展示研究过程、主要发现、结论和思考;认真倾听其他小组汇报,参与提问和互评;根据反馈和教师点评,反思本组探究过程;独立撰写个人反思报告,总结知识收获、能力提升、情感体验及不足。

 (四)探究式学习的应用效果

1. 知识获取与认知迁移

活动数据显示,90% 以上的参与者通过文物考察、专家讲解与跨学科实践,对寿县古城历史脉络与楚文化特征有了较为深入的了解。学生从观察城墙、瓮城结构、芍陂水利工程等具象文物,逐步迁移至对古代城市规划智慧、科技与自然关系的深层认知,印证了文物资源教学转化的有效性。

2. 能力提升与思维进阶

在活动中,学生亲身参与、动手操作、观察分析,同时注重团队合作、沟通交流与自我管理,锻炼了多方面能力,提升了综合素质。同时,通过“问题 + 项目”双引擎驱动,学生形成“观察—阐释—重构”的思维闭环,完成了思维进阶。例如,在实地考察寿县古城宾阳门(瓮城)时,学生们仔细观察了内外两门平行错置的“歪门斜”特殊结构。在教师引导下,他们主动思考并整合现场观察、讲解员介绍以及查阅到的信息,深入探讨这种设计可能兼具的军事防御(如延缓敌人进攻、形成瓮中捉鳖之势)和防洪(如改变水流方向、减缓水压冲击内门)等多重功能。在成果分享阶段,学生们能够清晰地运用收集的证据,如结构特点、历史洪水记录,逻辑清晰地阐述他们对这一设计智慧的理解,展现了观察分析、信息整合与逻辑推理能力的提升,其思维深度远超被动接受现成答案的传统学习方式。

3. 跨学科素养与社会责任感

这项活动充分体现了跨学科教学的创新实践。例如,站在古城墙上远眺八公山,学生可直观理解成语“风声鹤唳”“草木皆兵”的含义,这与语文教学中的情境体验相契合,将语文知识具象化;寿县古城“涵闸 + 月坝”排水系统运用物理学“虹吸”原理减轻防洪压力,实现物理知识的实践应用,这种教学设计有助于学生理解科学与生活的紧密联系,并对相关课本知识有了更加深刻的领悟。与此同时,参与者对文化遗产与环境保护表达了强烈关注。部分学生自发设计古城保护方案,体现了科学素养与社会责任的协同发展。


四、启示与建议

(一)主题聚焦:构建以核心问题驱动的文物教学转化机制

在诸多研学活动中,尽管文物资源被广泛纳入,但遗憾的是,这些资源的运用往往停留在浅尝辄止的层面,缺乏深度与内在的联系,导致教育成效不尽如人意。要避免研学活动陷入文物资源简单罗列或走马观花的模式,关键在于活动要聚焦一个富有探究价值的核心主题,如此次“寿春城探古”活动隐含主题为“楚文化在寿春的兴衰与智慧”,精心选择最具代表性的文物资源作为认知锚点:芍陂工程、古城墙 ① 、寿春城遗址、博物馆核心藏品。以核心驱动性问题(如“古人如何在寿春建城并生存发展? ”“楚文化留下了哪些物质与精神遗产? ”)贯穿始终,引导学生层层深入,将具体的文物观察逐步迁移到对历史文化内涵、古人智慧的深层理解,从而构建有效的文物资源向教育教学价值转化的内在机制。

(二)范式构建:打造“教师引导—小组合作—多元评价”的探究式学习保障体系

研学活动秉持“探究”理念,在以问题驱动的同时需构建出独特的学习保障体系,致力于培养学生综合能力,避免传统研学出现的“游而不学”或“游而不研”的状况。 “寿春城探古”打造出“教师引导—小组合作—多元评价”相结合的探究式学习保障体系,为此类研学活动提供有益借鉴。

1. 教师引导:保障探究的方向与深度

在活动中,教师的角色从知识灌输者转变为学习的设计者、引导者、支持者和促进者,其核心作用在于创设探究环境、搭建学习支架、激发思考深度、提供适时反馈。如精心筛选并提供适切的资源(文献、工具、专家资源);设计并提供探究工具(观察记录表、访谈提纲模板、思维导图框架)和学习支架(关键概念解释、研究方法示范)。同时密切关注各小组探究进程,通过提问、提示、建议等方式,在关键节点,如问题模糊、方法不当、证据不足、讨论偏离时进行干预,引导学生反思、调整策略、深化思考,确保探究的方向与深度。

2. 小组合作:保障探究的动力源泉

在探究式学习活动中,学生以小组为单位,围绕核心问题进行任务分工,如资料员、记录员、观察员、汇报员,他们在一起观点碰撞、证据共享与意义协商。这种互动过程本身就是对知识的主动建构和深化理解。在共同目标驱动下,如完成一份报告、制作一个模型、呈现一场戏剧,学生通过协商、讨论、互相支持与学习,在实践中提升沟通表达、团队协作、冲突解决等核心社会性技能,并激发出集体智慧,这些为探究式学习提供源源不断的动力来源。

3. 多元评价:保障探究的过程与质量

探究式学习的主要目的在于提高教学质量和人才培养质量,所以学习评价更应成为促进素质教育和个性发展的有效手段 [8] 。此项活动中采用“问卷调查 + 过程记录 +作品评估 + 反思循环”的多元评价方式,覆盖知识理解与应用、探究过程与方法、思维能力发展、协作与沟通效能、情感态度、跨学科素养体现等多个目标维度。这种评价方式突破了传统量化考核的局限,能够全方位捕捉学生成长轨迹,培育学习土壤,使研学真正成为生动的学习旅程。

(三)学科融通:建立文物与学校课程的深度连接

文物本身就是跨学科知识的天然载体。提升文物主题研学的教育价值,关键在于实现文物与中小学学科课程的深度、实质性融通。在活动中,博物馆教育者需与学校教师紧密协作,共同深入挖掘文物资源所蕴含的学科知识点、核心素养要素和思维方法。例如,在理解芍陂工程时,需要综合运用历史背景知识、地理环境分析能力和物理原理解释。因此,在设计探究问题和项目任务时,可以明确指向国家课程标准或地方课程纲要中的相关要求,将研学活动设计为校内学科学习的生动延伸、深化应用和情境化实践。引导学生在探究过程中自觉调用和整合不同学科的知识与方法解决问题,理解知识的整体性和关联性,促进跨学科思维的形成。

(四)资源整合:搭建“文—教—旅”协同育人的可持续发展平台

探究式学习需要更多的教学资源投入,有效整合那些非直属的多元单位,使之形成合力,实现教育、文化和旅游的融会贯通。在此项研学活动中,安徽博物院联动考古机构,学校与文旅部门合作,这些实践表明,构建“文物—教育—旅游”资源共享平台,需明确各方权责(如博物馆提供文物 IP 、学校与博物馆设计课程、文旅部门协调场地),并通过专家介入、师资培训、风险评估等机制保障可持续运行。在当前大力倡导在旅游开发中嵌入文化资源、在文化传播中突出教育目的、在教育实践中融入旅行元素 [9]的背景下,这种模式既注重了研学教育的实际效果,也发掘出地方文化旅游潜力、助力地方经济发展,实现了文化、旅游、教育发展的良性互动,值得进一步研究与推广。


【参考文献】

[1]   教育部 , 国家文物局 . 教育部 国家文物局关于利用博物馆资源开展中小学教育教学的意见 [EB/OL]. (2020-10-12). 

[2]   教育部 . 教育部关于印发《中小学综合实践活动课程指导纲要》的通知 [EB/OL].(2017-09-27). 

[3]   吴刚 . 论中国情境教育的发展及其理论意涵 [J]. 教育研究 ,2018(07):31-40.

[4]   中国社会科学院语言研究所词典编辑室 .《现代汉语词典 ( 第七版 )》[M]. 北京 : 商务印书馆 ,2016:1271.

[5]   许莉娟 . 小学科学探究教学中的指导之行动研究 [D]. 上海 : 华东师范大学 ,2010:5.

[6]   任长松 . 探究式学习——学生知识的自主建构 [M]. 北京 : 教育科学出版社 ,2005:29.

[7]   杨维东 ,  贾楠 . 建构主义学习理论述评 [J]. 理论导刊 ,2011(05):77-80.

[8]   岳慧兰 . 知识接受型学习向探究式学习转变路径 [J].  中国高等教育 ,2020(20):47-49.

[9]   彭松林 , 李臻 . 公共文化服务机构研学旅行服务 : 意义、现状与策略 [J].  图书馆杂志 ,2022(03):32-40.


①    当前寿县古城墙,始建于宋,明清时曾多次修葺, 已历经 900  多年。此城墙虽非战国时期楚国遗存,但探究其功能不影响研学主题。


基金项目:安徽省社会科学创新发展研究课题“新时代博物馆社科普及活动创新路径研究”(项 目编号: 2022KY501)。

Produced By 大汉网络 大汉版通发布系统