文化出版
视频点播更多>>
当前位置:
脆弱儿童综合征的重新认识和干预策略
发布日期:2026-01-14 浏览次数: 字体:[ ]

叶建光1    金星明2

 

(1.北京亦城合作发展基金会,北京  100176;2.上海交通大学医学院附属上海

儿童医学中心发育行为儿科,上海  200127)

 

摘要:脆弱儿童综合征(VulnerableChildSyndrome,VCS)是一种由父母对儿童健康或发展的过度焦虑引发的适应不良养育模式,表现为过度保护、医疗资源滥用及儿童行为心理问题。近年来,随着社会竞争加剧和养育方式精细化,VCS的临床表现呈现新的特征,亟需基于跨专业视角重新审视其概念、成因、表现及干预路径。本文梳理了VCS的概念,其诱因已从传统的“疾病后焦虑”扩展至“学业压力诱发的脆弱性”,强调家庭-社会-文化的交互作用。从家长、儿童和医院三个方面分析了VCS的表现。预防性干预旨在通过社会、医疗、教育和心理等多方面的支持,纠正家长认知偏差,重塑家庭健康认知,消除对孩子健康的过度担忧,改变父母和孩子之间不良的相互影响。

关键词:脆弱儿童综合征  干预

中图分类号:G610        文献标识码:A        文章编号:2097-0609(2025)04-0005-08


1964年,美国著名儿科医生Morris Green在《儿科学》(Pediatrics)期刊发表开创性论文《脆弱儿童:事故倾向性儿童的研究》[1],首次提出“脆弱儿童综合征”这一临床概念。Green观察到部分早产儿家长,即使孩子已健康长大,仍表现出持续性病理性焦虑和过度医疗行为。VCS通常是指孩子经历了威胁到生命的疾病或事件后,父母或照养者对孩子的健康状况过度担忧,认为孩子特别脆弱和容易受伤。这种心理状态会引发对孩子的过度保护,限制孩子的正常活动和社会交往,最终导致孩子出现心理和行为问题。

在中国社会转型期,经济快速发展与竞争压力加剧的宏观背景下,叠加传统“4+2+1”家庭结构(即四位祖父母、双亲共同抚养一个孩子)形成的微观养育环境,VCS的产生原因、表现以及干预方案呈现出显著的东西方文化差异性,尤其是独生子女一代(通常指“80后”“90后”)的父母往往存在包办替代、养育焦虑和过度保护的问题。即使没有发生过威胁到生命的严重疾病,也较易出现VCS表现,且常被忽视和否认。

在中国独特的文化背景和养育方式下重新理解VCS,需要结合传统育儿理念、社会结构变迁以及当代教育压力进行深度剖析。


一、脆弱儿童综合征的概念

有学者认为VCS是一种父母—儿童互动障碍,而非儿童本身的病理状态[2],未被作为《精神疾病诊断与统计手册》(DSM-5)中的正式诊断,其本质是父母对儿童健康风险的不良认知导致的家庭功能失调。[3]

儿童常经历真实或想象中的威胁生命的意外或疾患。这些儿童虽已从最初的疾病中恢复,但被父母认为其在行为、发育、医学上存在较大的风险。父母总觉得他们易患病,甚至有生命危险。这种情况干扰正常或患病儿童的健康、发展和适应性,且儿童与父母之间相互影响。

VCS的发生通常需满足以下三个标准:(1)儿童过去经历过严重疾病或危及生命的事件,现在已经改善,不再危及生命;(2a)由于前面的经历,导致父母总觉得孩子易患病,甚至波及生命,并担心未来的疾病和健康状况不佳,从而导致(2b)出现过度保护的养育行为模式;(3)对儿童造成不良影响、影响儿童发展和健康。[4]儿童与父母之间的影响是相互的,不良结果又会回到(2a),产生“过度保护—儿童依赖”的恶性循环(图1)。


VCS的特点是父母担心孩子的健康,产生过度保护且无法设定与年龄相适应的界限和标准。孩子表现出一些行为问题,如不听指令、多动、分离焦虑、睡眠问题、学习问题和旷课等,也常对自己的健康状况感到不安,从而导致躯体不适,如头痛和腹痛,这些表现又加强了父母对其脆弱的恐惧。

目前国内外尚无大规模的VCS流行病学调查。1999年,成都市0~6岁儿童VCS发生率为6.95%。[5]1996年的一项国外研究发现,慢性病患儿家庭中约10%的父母过高评价了孩子的脆弱性。[6]

事实上,在儿科临床实践中,符合VCS描述的儿童并不少见,重庆医科大学附属儿童医院对2706名行为问题儿童的临床分析显示,VCS儿童占就诊患儿的前三位。在儿童保健科、消化科、呼吸科、神经科和心理科门诊中,由于很多症状被家长或基层医生归咎于“体质弱”“娇气”和“学业压力大”等,未上升到VCS层面进行综合评估和管理。


二、脆弱儿童综合征的核心原因

(一)社会文化因素

VCS的概念正在进行本土化重构。孩子成为家族情感与资源的唯一承载者。祖辈与父母6人高度聚焦孩子,轻微的健康波动都可能被放大为“严重疾病”甚至“生存危机”。

一些照养者,尤其是家中老人,常把中医“体质虚”的概念泛化。一次感冒后,孩子可能被永久贴上“身体虚、脾胃弱”的标签,长期禁食寒凉、限制运动,干扰正常活动。隔代养育放大了保护范围,孩子的“脆弱”身份认同被不断强化,最终导致其社会适应力滞后。

此外,某些社会环境因素,如社会竞争加剧、学业压力增大、网络自媒体的焦虑传播、母婴论坛或社群以及一些过度的医疗检查和解读都可能放大疾病恐惧,强化养护人“我的孩子处于各种危险之中”“必须被好好保护”等认知。

(二)家长心理因素

VCS主要源于父母的敏感和焦虑。父母对儿童脆弱性的过度认知与儿童的行为问题和较差的自我控制显著相关。[7]对躯体感觉过度关注和灾难化解读是父母主要的心理行为特征。父母的健康焦虑高发是多重因素共同作用的结果。

1.健康认知扭曲和情感调节失调。独生子女政策(虽已调整但影响仍在)和传统育儿观念可能导致部分家庭对孩子健康过度敏感和关注,对健康认知发生扭曲。当孩子出现不适时,家长可能表现出焦虑(本身有焦虑症或心理问题的父母,更容易将焦虑投射到孩子身上)和自责,从而过度保护和补偿(如频繁就医、协助请假缺课、过度限制活动和社会交往)。家长的这些行为会加重孩子的疾病行为和症状体验,强化其“病患角色”认同。

2.高期望与压力传递。学业压力替代疾病焦虑,学业成就的高期望让家长焦虑,也给孩子带来巨大压力,孩子可能以躯体症状作为应对压力或表达需求的途径。影响到上学的症状更容易引发家庭的高度紧张和过度反应。

3.信息过载和攀比心态。信息社会中,尤其是算法推送技术,使父母很容易接触到大量有关“别人家好孩子”和儿童健康风险的信息,导致攀比心态和健康焦虑。

(三)儿童抗逆力(Resilience)衰退

儿童抗逆力指儿童在面临逆境、压力或创伤时,能够适应并恢复良好心理社会功能的能力,是心理弹性、社会适应、认知灵活性等多方面的动态适应能力。良好的抗逆力是机体压力反应系统的健康弹性,如同免疫系统需要适度病原刺激才能激发反应并发育完善一样。这个概念需从生物-神经心理-社会系统整体来理解。

儿童抗逆力衰退是现代化进程中被系统性因素削弱的后果。城市儿童空间禁锢明显,独立活动半径越来越小;认识邻居的儿童比例大幅减少;日均屏幕时间远大于户外活动。生活环境中一些本应该存在的风险挑战内容被净化,比如,游乐场拆除秋千、攀爬架。成长过程中,过度保护减少了儿童面对挑战的机会,导致应对技能发育迟缓/停滞,包括生活自理、运动技能、工具使用、自主决策、独立解决问题、社会交往以及情绪心理调控等能力。最终,系统性不利因素剥夺了儿童必要的挫折经历,削弱了抗逆力的培养,导致儿童脆弱化。


三、脆弱儿童综合征的主要表现

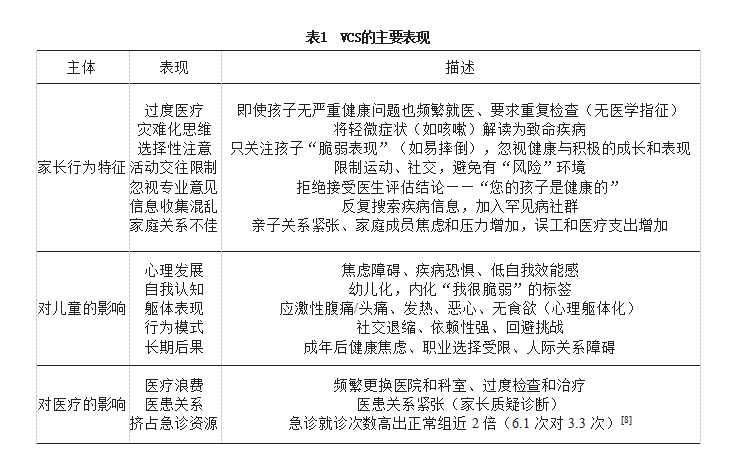
VCS的主要表现集中在家长、儿童和医疗三个方面(表1)。

VCS儿童主要表现为反复、多样的躯体不适主诉(如腹痛、头痛等各种疾病,以及头晕、恶心、呕吐、疲劳、睡眠问题),缺乏明确器质性病因,症状严重程度或持续时间与医学评估不符,症状导致显著的功能损害(如频繁缺课、幼儿化、成绩不佳、回避活动、社交减少)。[9]

其中幼儿化(Infantilization)是VCS的核心表现。照养者通过语言、行为及环境控制,将儿童置于低于其实际发展水平的“婴儿角色”中。相较于其他儿童,他们认为自己的孩子更脆弱,从而产生过度保护,降低规则和纪律要求。2023年,斯坦福大学发展心理学研究中心阐述的幼儿化四个方面[10]在VCS中均有体现,即能力剥夺、语言降级、决策替代和情感矮化。

中国背景下的幼儿化呈现出独特的文化交织性,其核心特征可概括为“高学业期待”与“低生活自主”。具体表现为:(1)学业代劳,即孩子只管学习,其他都不用管,将学业成就等同于人生价值;(2)安全焦虑下的能力剥夺,即城市儿童独立出行年龄明显延迟。大多数家长禁止12岁以下儿童使用刀具,频繁查看儿童电话手表定位信息;(3)传统文化下的情感僵化,即强调服从、抑制自主决策,维持“懂事听话”的人设。父母用爱的名义剥夺儿童成长的必要挑战,实则是窃取了他们获得生命韧性的权利。

此外,西方VCS的躯体化症状(如腹痛)在中国语境下呈现特殊形态。“学业不适”替代“躯体不适”。孩子潜意识用“病”逃避高压期待,家长则借“病”合理化考试成绩不佳。每逢考试就各种不舒服,“懂事”的孩子通过表演脆弱满足家长“被需要感”,主动获得父母的过度保护。


四、脆弱儿童综合征的科学干预

(一)父母认知重塑

父母应提高对VCS的意识,一旦认识到VCS的可能,即可以参照脆弱性量表主动进行自我评测,有意识地预防性干预。与Perrin修订的儿童脆弱性量表[11]相比,耶鲁大学医学院W.C.Brian发表的修订后量表(表2)[12]不仅简化,而且内部一致性更好。其保留了8个项目,每个项目的评分范围为0~3分,量表的总分范围为0~24分。分值越高,风险越大。

母亲的焦虑和抑郁与VCS的发展密切相关[13],对儿童脆弱过度认知导致的母亲抑郁和焦虑进行筛查和治疗是整体干预方案中的第一步。如果没有认识到这一因素,其他干预手段可能会失败。

在脆弱儿童家庭中,父亲的角色也不容忽视,其在重构家庭健康认知中扮演着“神经调节剂”与“情绪舒缓剂”的重要角色。耶鲁大学对3~5岁儿童的研究证实,父亲每日17分钟的高激发游戏(如枕头大战),可使孩子应激反应的HPA轴校准效率提升58.6%。[14]同时,父亲可理解并疏导孩子和母亲,共同制定应对方案,设置就医的冷静期,用事实数据重建母亲健康认知,从而减少健康焦虑。与母亲不同,父亲与孩子的游戏和活动充满活力,富有刺激性和趣味性,且能放手让孩子自行处理问题。父亲的鼓励有助于孩子对环境积极地探索,增强自身韧性,既提高了身体素质,也促进了情绪的健康发展。[15-16]最终,孩子恢复正常生活和健康自信,也消除了母亲焦虑。

(二)儿童抗逆力重建

在中国教育转型的当下,提升抗逆力不是增加负担,而是把用于“过度保护”的时间和资源转化为身心发展体验。家长停止每天作业代劳,抽出时间用于游戏和运动、社会交往实践等亲子活动,帮助被脆弱困住的孩子提升能力,恢复自信,摘掉“脆弱的帽子”。

重建的突破点在于让父母见证“安全冒险”的正面力量。从轻微可控的挑战刺激而获得的小成功开始尝试“摆脱脆弱”。成都某机构让家长透过单向玻璃观察,当看到孩子独立完成高空绳索项目后的喜悦时,大部分过度保护型父母主动要求增加挑战难度。此外,制订并实施不同年龄阶段的生活能力归还计划,如从自己整理书包、独自去小区便利店购物、规划周末出游路线。这些行动不仅是对儿童抗逆力的培养,更是父母焦虑情绪的脱敏治疗。

(三)医学干预

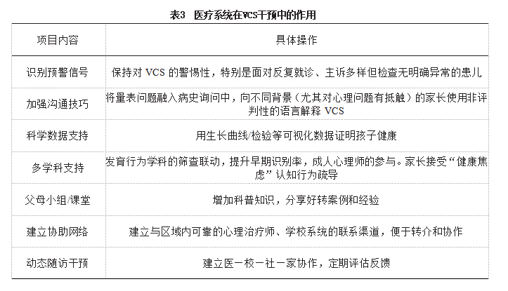
VCS的发生发展过程中,存在着“家—医”恶性循环机制,即脆弱儿童医疗化—家长焦虑强化—儿童能力剥夺—健康问题增多—医疗依赖加深,医疗系统被迫成为“家长安全感的附属品”。科学的医学干预可打破这一循环,并发挥“预警跟踪”和“系统协调”的核心作用。医疗从业人员应该在VCS的预防和管理中发挥不可或缺的作用(见表3)。


儿科医生要对VCS保持高度敏感性,应详细询问病史,把表2中的情况巧妙地融入沟通中。家庭环境和幼儿园/学校表现、之前的就医情况、医生的反馈以及父母的感受均可为诊疗提供有价值的判断和决策依据。VCS诊断的核心在于识别特征性症状、排除器质性疾病、理解心理社会诱因和维持因素(尤其是家庭成员的相互影响)。医生认真对待父母的担忧,并提供专业信息和评价,帮助他们对孩子的健康状况建立正确的认识,这一点在整体干预方案中非常重要。

(四)社会支持

社会集体认知应从“脆弱性需治疗”转向“抗逆力可培育”,可通过科普知识的社会宣传、基层医疗提高预警认识、专科医生制定整体干预措施形成社会性支持。学校教育应引导重构“成才”标准和内容安排,例如,每学期增设“独立生活实训”(如超市采购预算执行)。

预防重于治疗,预防性医学干预应从产科和新生儿科开始。针对早产儿母亲的早期干预可显著减轻创伤和抑郁症状,母亲心理压力的减轻可能会改善婴儿的预后。早期干预措施具有重大的公共卫生影响力[17],《上海市新生儿分级诊疗方案(2023年版)》要求三级医院NICU建立“家长韧性促进门诊”,为家庭提供养育心理风险评估和韧性养育指导、家庭过度医疗行为干预和社区转介支持。家长应积极抓住3~6岁的黄金期,早发现、早干预,否则,超过8岁后,儿童行为模式固化,矫正难度将加大。

父母课堂和家长互助小组通过分享认知调整和实践经验,借助共情氛围推动家长接受相关观念并改变。此外,对VCS家庭持续的支持与随访离不开社会各界的全面参与:教师多鼓励孩子参与集体活动,定期反馈其“适应性表现”,设置“挫折暴露课程”(如设计可控的野外生存挑战)等;社区可支持“放养岛”建设,划出儿童自治游戏区,推行多家庭轮流监护模式,保障儿童在自主活动中获得成长;医院应建立规律性的随访机制,提供持续的支持和指导。这些举措既强化家长与孩子的积极改变,科学应对干预过程中遇到的挫折,也帮助家长跟踪并识别压力源的变化,及时调整和制定中长期干预方案并预防问题复发。

在中国,VCS是一个逐渐被大家认识的问题,其本质是家长的认知和心理问题。家长用“全面管控”“频繁就医”缓解自身不安全感,进而对孩子的成长产生负面影响。干预策略旨在改变父母和孩子之间的不良相互影响。首先需要纠正家长认知偏差,重塑家庭健康认知,消除对孩子健康的过度担忧。对VCS的根本性破局需建立“社会心理免疫系统”,通过社会、医疗、教育和心理等多方面支持,帮助父母重新构建认知,将焦点从“避免伤害”转向“培养韧性”,放手帮助孩子成长,同时减轻自身焦虑,形成健康、良性的正反馈。


[参考文献]

[1][9]Green M, Solnit A J. Reactions to the threatened loss of a child: a vulnerable child syndrome[J]. Pediatrics, 1964(34):58-66.

[2]Thomasgard M, Metz W P. The Vulnerable Child Syndrome Revisited[J]. Journal of Developmental & Behavioral Pediatrics. 1993;14(1):36-42.

[3]Lipson M. The Vulnerable Child[J].Pediatrics in Review, 2019,40(7):313-326.

[4]Forsyth, Brian W.C.“Early Health Crises and Vulnerable Children.”Developmental Behavioral Pediatrics, 4th ed., Saunders Elsevier, 2009,pp.337-342.(诊断3标准图)

[5]吴康敏,杨速飞,熊庆,等.成都市0~6岁脆弱儿童综合征流行病学特征初步研究[J].中国儿童保健杂志,1999(02):74-76.

[6][12]Brian W. C. Forsyth, Sarah McCue Horwitz, John M. Leventhal, JoAnne Bruger, Philip J. Leaf, The Child Vulnerability Scale: An Instrument to Measure Parental Perceptions of Child Vulnerability, Journal of Pediatric Psychology, Volume 21, Issue  1, February 1996, Pages89-101.

[7][11]Perrin EC, West PD, Culley BS. Is my child normal yet? Correlates of vulnerability. Pediatrics. 1989;83:355-363.

[8]Chambers P L, Mahabee-Gittens E M, Leonard A C. Vulnerable child syndrome, parental perception of child vulnerability, and emergency department usage[J]. Pediatric emergency care, 2011,27(11):1009-1013.

[10]Van der Ven, K., & Phillips, D. A. (2023).  The Multidimensional Construct of Infantilization: A Systematic Review of Developmental Outcomes (Technical Report No. SECC-TR2023-004). Stanford Center on Early Childhood.

[13]Green M. Vulnerable child syndrome and its variants. Pediatr Rev. 1986 Sep;8(3):75-80. doi: 10.1542/pir.8-3-75.

[14]Abraham K, Mayes M, Mayes LC. Paternal physical play and hypothalamic-pituitary-adrenal axis functioning in early childhood. Dev Psychobiol. 2021;63(6):e22152. doi:10.1002/dev.22152

[15]叶建光,金蕾,金星明.关注父亲在家庭养育中的重要作用[J].早期儿童发展,2022(3):22-26.

[16]叶建光,金星明.注意缺陷多动障碍儿童的运动干预策略研究[J].早期儿童发展,2023(4):5-13.

[17]Shaw RJ, St John N, Lilo EA, Jo B, Benitz W, Stevenson DK, Horwitz SM. Prevention of traumatic stress in mothers with preterm infants: a randomized controlled trial. Pediatrics. 2013 Oct;132(4):e886-94. doi: 10.1542/peds.2013-1331. Epub 2013 Sep 2. PMID: 23999956; PMCID: PMC3784295.


作者简介:叶建光,北京亦城合作发展基金会儿童健康项目负责人,研究方向:儿童早期发展、医教整合;金星明,通讯作者,中华医学会儿科学分会发育行为学组顾问,研究方向:儿童发育行为。



Produced By 大汉网络 大汉版通发布系统