托育服务
视频点播更多>>
当前位置:
政策引领与思想/宋志均 邵小佩:生育友好型社会的政策驱动路径研究——基于中国省级生育政策文本的分析
发布日期:2025-11-05 浏览次数: 字体:[ ]
图片

摘要:近年来,我国生育率和生育意愿持续走低,面对我国严峻的生育现状,为了更好地提振生育率,中共中央、国务院于2021年6月发布了《关于优化生育政策促进人口长期均衡发展的决定》,同年8月,全国人民代表大会常务委员会发布关于修改《中华人民共和国人口与计划生育法》的决定,全面实施三孩政策,推动各省生育政策落地。本研究将围绕生育友好的生育制度友好、生育环境友好与生育文化友好,对我国31个省份现行生育政策,同时结合其他生育相关政策共35份文件进行文本分析,最终提出如下对策建议:完善生育友好的支持政策,各省市全面完善并落实生育政策中的经济支持与时间支持;培育生育友好的社会环境,全面落实并建立公共场所的母婴设施以及落实托育服务,完善普惠托幼的相关政策等;加快建构新型生育友好文化,促进性别平等观念、强调生育的多元化以及发动社区力量。通过以上建议营造生育友好型社会。

关键词:各省生育政策  生育友好  生育友好型社会

基金项目:本文系重庆市社会科学规划年度一般项目“重庆市城乡普惠托育服务资源有效供给研究(2023NDYB139)”、重庆市教育科学规划2024年度重点课题“托幼一体化背景下幼儿园托育服务条件保障研究(K24YB2050067)”和重庆市教育委员会人文社会科学研究项目“人口高质量发展背景下重庆普惠托育服务建设研究”(25SKJD080)的阶段性成果。

作者简介:

宋志均,重庆师范大学教育科学学院硕士研究生

邵小佩,重庆师范大学教育科学学院教授、重庆市妇女儿童发展中心研究咨政平台负责人、硕士生导师(通讯作者)


一、问题提出

据《中国统计年鉴2024》可知,我国2023年全国人口出生率为6.39‰,死亡率为7.87‰,自然增长率为-1.48%,自然增长率跌破0‰,我国正步入人口负增长区间。自2019年以来,我国人口出生率持续走低,遭遇五连降,人数不断降低,截至2022年12月31日,2022年全国新生儿共956万人,新生儿的出生人数首次跌破1000万人,据统计在2023年底全国新生儿人数为902万人,即将跌破900万人[1](如图1所示)。在第七届全国人口普查数据发布会上,国家统计局指出我国目前平均生育意愿为1.8,更替水平生育意愿为2.1。[2]世界著名人口学家认为,低于更替水平生育意愿的低生育率国家,将进入新的阶段——低生育陷阱阶段。[3]为了更好地提振生育意愿,2021年6月,中共中央、国务院颁布《关于优化生育政策促进人口长期均衡发展的决定》(以下简称《决定》)。同年8月,召开第十三届全国人大常委会第三十次会议,该会议表决通过了关于修改《中华人民共和国人口与计划生育法》的决定。随后,我国各省自2021年9月至2023年3月陆续出台有关计划生育的相关法规政策,优化生育政策落实落地,努力开创我国新时代生育友好环境的新局面。

生育,是历史概念,同时也是文化概念,不同国家有着不同的生育态度和生育方式。生育友好指在政策与制度层面关于生育政策、适度生育政策和优化生育政策的相关支持;在社会与人文层面形成生育良好的服务保障体系和硬件设施等物质保障;在价值与权利的层面增加生育选择包容性以及形成生育多元化的社会环境。[4]概言之,本研究中的生育友好即生育制度友好、生育环境友好和生育文化友好。[5]

图片

二、研究方法

(一)文本选择

为考虑政策文本的代表性、权威性与完整性,本研究以全国人大、国务院、教育部等公布的与生育相关的政策为研究对象,将“生育支持”“生育政策”“生育条例”等作为关键词,在国家法律法规数据库、“北大法宝”法律法规检索以及中国人大网等中央各部委网站进行全文检索。本研究经过文本筛选,最终获得相关政策文本35份,其中包含中共中央、国务院颁布的《关于优化生育政策促进人口长期均衡发展的决定》《关于加快发展普惠托育服务构建生育友好型社会的提案》《关于加快完善生育支持政策体系,推动建设生育友好型社会的若干措施》《全国人民代表大会常务委员会关于修改〈中华人民共和国人口与计划生育法〉的决定》4份文件,以及内地31个省份的相关条例,共计35份政策文本。主要是考虑到港澳特别行政区和台湾地区在行政体制、数据统计口径等方面与内地省份存在明显差异,这种差异会干扰研究的一致性和准确性。由此选择我国31个省份颁布的相关条例,最终获得相关政策文本情况如表1所示。

图片
图片

(二)文本分析框架

政策文本分析的主要目的是更加全面、清晰地了解各省现行有关生育政策发展与实施的特点,以提出营造生育友好社会的建议。本文对政策文本的“解码”主要是通过对现行生育政策中关于制度友好、环境友好与文化友好三个要素的深层剖析。政策文本的“解码”,是对研究变量的概念化与操作化,可分为文本形式(非规范性)和文本实质内容(规范性)的“解码”[6]。具体情况如表2所示。

图片

三、研究结果与分析

(一)制度友好:生育友好的根本保障

生育制度友好主要体现在生育政策中生育制度的福利性、鼓励性和包容性。我国于2021年6月出台的相关政策初步构建了我国生育友好制度系统,并从国家层面颁布了《全国人民代表大会常务委员会关于修改〈中华人民共和国人口与计划生育法〉的决定》,明确表示一对夫妇能够生育、养育三个子女,并为生育养育提供一系列支持措施,体现了我国生育政策中的制度友好。目前各省已颁布并实施的相关生育政策中,体现生育制度友好的支持分为两类:经济支持和时间支持。

1.经济支持

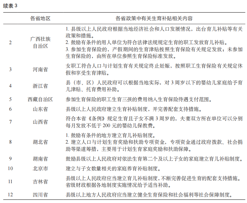
各省颁布的相关法规政策中皆提到清理和废止与三孩政策不匹配的处罚条例,截至2024年,全国有23个省份对育龄夫妇免费进行产前相关健康检查等。目前我国已有38.7%的省份提出有关生育津贴的内容(如表3所示)。例如,2021年四川省攀枝花市在全国率先推出为生育二孩及以上的户籍家庭发放育儿补贴,在儿女年满3周岁以前每月每孩发放500元;山西省相关生育政策明示,对符合相关规定的育龄夫妇,其儿女在年满3周岁以前,育龄夫妻双方所在单位每月至少发放200元育儿保教费,符合本条例的农业人口,村委会给予一定奖励[7];内蒙古自治区表示,对生育第三个子女家庭应当结合当地经济社会发展,在生产生活各方面给予优待和照顾[8];广西壮族自治区和西藏自治区规定,参与生育保险的家庭,在实施产假前的生育津贴按照生育保险有关规定进行发放,未参与生育保险的家庭由所在企业或单位参照相关标准适时进行发放,给予相应生育补贴[9];浙江省指出,若女方因特殊情况没有享受生育津贴,由人民政府根据当地实际进行经济补助[10]。另外,河南省等明确提及并优化生育津贴政策;广东省与浙江省杭州市皆在2023年公开征求生育补贴管理办法相关意见。由此可见各省的地方政府对生育补贴的探索已经逐渐开始,而其最终成效能否达到预期,仍有待进一步考察评估。

各省针对计划生育服务,相继提出实行免费婚前、孕前的医学检查以及免费优生健康检查全面覆盖的计划。其中还提出,对实行计划生育的育龄家庭,国家为其制定免费计划生育基本项目服务。虽然目前我国多地提出并实施经济支持政策体系,建立生育补贴、实现优生优育产前检查、婴幼儿保教费等制度,使家庭的经济压力得到一定缓解。但是,我国仍有城市未完善生育补贴制度,或生育津贴较低等问题,家庭育儿的负担仍然存在。

图片
图片

2.时间支持

生育制度友好的时间支持能够缓解女性履行母职的压力,有助于女性兼顾职场角色与母职角色,因此,新修改的《中华人民共和国人口与计划生育法》中有延长婚假、育儿假,添加陪护假等内容,以此鼓励家庭教育中男性角色积极分担育儿责任,为家庭育儿提供有力的时间保障。本文中31个省份颁布的相关法规中提出给予育龄夫妇足够的时间支持,缓解育龄夫妇在生育后出现时间短缺的压力。其中,时间支持主要包含婚假、产假、育儿假以及陪产假(各省具体时间支持见表4)。

图片
图片

由上表可知,为提振人口生育率,缓解生育养育压力,全国各省份提出政策对相应假期进行调整,主要包括婚假、产假、陪产假、育儿假。

产假方面,各省份的产假时长在国家规定的基础上均有所延长。其中,延长最多的是西藏自治区,根据其特殊地理位置,生育三孩的家庭可延长产假一年,海拔在4千米以上的家庭可在原有产假基础上再延长一年半;有22.6%的城市将产假延长了90天;61.3%的城市延长了60天;另外浙江省、河北省和内蒙古自治区根据生育孩子数量进行产假分配,生育一个孩子可延长60天,二孩以上延长90天;福建省、甘肃省和黑龙江省产假延长到180天;广西壮族自治区表示生育一孩产假延长60天,生育二孩产假延长70天,生育三孩产假延长80天;陕西省表示除了延长60天产假之外,生产前进行产检的夫妻将另外延长10天,生育三孩可在前面产假的基础上继续延长15天。可见在遵循国家生育政策的大框架下,各地区因地制宜、精准施策,对产假政策进行科学合理的动态调整与优化完善,体现出生育政策中强有力的时间支持。

陪产假与育儿假方面,各省颁布的相关法规政策中均给予配偶陪产假与育儿假。其中,最高陪产假是30天,分别是甘肃省、西藏自治区、河南省、江西省、安徽省和云南省6个省份,这6个省份的人口出生率平均值为8.28‰;另外,内蒙古自治区、广西壮族自治区、宁夏回族自治区3个省份给予25天陪产假,这3个省份的人口出生率平均值为7.59‰;其他21个省份给予10~20天的陪产假,这21个省份的人口出生率平均值为6.23‰。在一项对上海市居民生育调研的数据显示,对于现阶段陪产假的时长,持“假期不足”意见的占据整个调查群体的83.5%,其中有40%左右的调查对象认为只有基础产假对于生育群体的生育意愿很难做到有效刺激,生育假期严重不足,需要大幅增加。[11]综上所述,陪产假与育儿假会在一定程度上影响生育意愿。然而,我国吉林省目前没有明确表示陪产假的时间安排,与此同时,吉林省在2023年的人口出生率为3.76‰,出生率较低。因此,吉林省需在时间支持上加大力度,对生育率的提升产生积极的影响。育儿假方面,各省添加了在子女未满3周岁之前,夫妻双方每年各享受5~15天的育儿假,如有特殊情况,在规定假期休完后仍需休假,也可向工作单位申请获得相应的育儿假。已有研究发现,育儿假期制度是重要的生育意愿激励政策之一。[12]我国各省颁布的相关法规中新增男方陪产假,对于缓解女性育儿压力、减轻家庭养育负担均发挥了有效作用。然而,仍有城市没有明确提出具体的时间支持,以及已提出并出台生育支持的省份是否具体、全面落实到各个城市,仍是各省市亟待解决的问题。

(二)环境友好:生育友好的基本保障

1.设施友好

设施友好指《中华人民共和国人口与计划生育法》中提到的构建相关婴幼儿场所和母婴设施。各省在新颁布的地方性法规中纷纷表示,建议建设与其社区人口相适应的婴幼儿活动场所并改善相关服务。在女性较多的单位以及人流量较大的公共场所提供母婴设施,以方便婴幼儿护理和哺乳喂养。例如,在飞机场、高铁站、商场、游乐园等人员密集的公共场合提供母婴设施。河北省表示,除上述活动场所与服务设施外,对老城和未建成居民楼,可以通过购买、更换、租赁等方式重建相应的婴儿保育服务设施[13];安徽省、江西省表示,对县级人民政府提出严格要求,在新建和正在建设的居民区中,每千名人口至少要进行10个托育点服务设施建设与定期安全检查服务。在改造旧市区中,每千名人口至少要进行8个托育点服务设施建设。[14-15]

各省全面做好母婴设施建设的实施办法,地方政府相关部门需统一规定母婴设施的安置标准与安全制度。建议由客运部门主导,在长途汽车站、高铁站、火车站、机场等长途客运候车室,安置育婴休息室;由服务部门主导,在大型商超、电影院、儿童乐园等安装育婴休息室,方便母亲哺乳育儿。同时监管部门需定期检查,保障设施安全使用。除此之外,各省医疗健康保障应持续加强,持续完善生育健康保障体系,并不断增加儿科医疗服务供给,与托育服务进行融合发展,将“医”与“育”双向结合。

2.服务友好

服务友好指提供托育服务,并完善普惠托幼相关政策。有研究指出,有效的服务支持更能够提升生育意愿。[16]2017年,全国一项生育现状的抽样调查研究结论提到[17],全国有58.9%的育龄妇女表示,不愿生育的首要原因在于生育负担重。因此,应提高托育服务供给质量,降低托育服务费用,并为育龄家庭提供婴幼儿照护社会服务体系,以此提高生育意愿。在我国三孩政策背景下,各省不断加强托育相关的服务支持。《中华人民共和国人口与计划生育法》表示,大力推动并建立普惠托育服务体系,不断提高育儿家庭获得相应服务。根据2022年3月的不完全统计,已有25个省份普遍将推动托育服务体系建设作为颁布地方相关法规的重要内容,其中提到综合采取规划土地、财政、人才等措施推进普惠托育机构建设的有河北、湖南、北京、安徽、四川等省份。例如,天津市提出市和区人民政府采取相关措施,全面规划土地、住房、公共财政、金融和人力资源体系,推动建立普惠性托育服务[18];上海市和区人民政府同样采取公共财政、保育教育、住房、就业等服务支持,缓解家庭育儿负担[19]。有10余省份在《中华人民共和国人口与计划生育法》有关规定的基础上,结合本省实际对建设婴幼儿活动场所及配套服务设施提出了较为具体的要求。例如,广东省就住房方面提出,县级人民政府分配公租房时,根据不同家庭情况给予不同照顾,特别是对家中有未成年子女并且符合住房保障的家庭,可根据其家中未成年子女的数量优先选择户型、工作单位,可与职员合法协商并确定有利于照顾婴幼儿的工作模式,采用灵活弹性的工作方式,保障妇女就业合法权益。[20]另外,还有19个省份在财政、税收、保险、教育等各个方面给予生育支持。

在2022年全国两会上,民进中央向全国政协提交《关于加快发展普惠托育服务构建生育友好型社会的提案》[21](以下简称《提案》),其中围绕我国托育行业面临的问题,提出包括土地资源、人才培养、税收减免等事关托育行业的一系列政策建议,同时督促各城区制定相应解决方案。首先,将“每一千居民人口建立4.5个婴幼儿托位数”的指标逐年分解,落实到位,以社区为主,各部门协同发展,全面发展普惠性托育服务;其次,位于城市中心区的每个街道镇至少应建立一个托育点,其他非核心城区街道镇托育点的建设应当以满足街道镇居民的需求为主,根据居民分布结构以及服务需求开设托位点;最后,建设“社区化、就近化”的托育服务模式,引导企业参与到托育服务体系建设中,在缓解生育女性职业发展矛盾的同时增强托育服务体系建设力量。以上措施均展现出我国对于提振生育率,提供有效托育服务保障的决心与支持力度。

(三)文化友好:生育友好的精神支柱

生育中的文化友好是有关生育问题的制度法规、社会心理、价值观念与思想的总和。我国的传统文化向来尊重生育,既存有多子多福、抚幼孝亲的生育理念,也有养儿防老、母凭子贵等生育观念。目前,新型生育文化倡导在继承与发扬中实现友好发展,既要尊重传统美德,又要弘扬契合时代发展需求的生育文化。在各省出台的生育友好政策中,观念友好、宣传友好等内容均有所体现。

1.观念友好

《关于优化生育政策促进人口长期均衡发展的决定》中提出要弘扬中华民族的传统美德,尊重生育繁衍的社会价值,提倡适合年龄婚姻和生育,鼓励夫妻共同分担抚育、养育、教育的压力。改掉高价彩礼等传统观念陋习,建立新型友好的婚姻和生育文化。浙江省、海南省表示引导公民树立科学、文明的生育、养育观念[22];重庆市提出社会各界事业单位要在国家机关引导下,与居民委员会形成小组,适时开展友好生育文化的宣传教育,提倡适应新时代发展的婚姻观、生育观念。[23]因此,新型生育文化既要以中国传统家庭文化中的优秀基因作为引领,如适龄婚育、成家立业、抚幼孝亲等,树立“优生优育婚恋观”,同时发扬“修身齐家、重生重教、尊老爱幼”的传统生育文化,重视良好家风家教,还应倡导男女平等、责任共担、代际和谐等积极进步的新型观念。同时,社区应当为青年人提供更多符合新时代的交友机会,让广大青年树立正确择偶观与婚姻观,消除新一代年轻人对婚姻与生育的过度焦虑,积极营造生育友好的社会氛围。

2.宣传友好

为优化生育文化建设,《关于优化生育政策促进人口长期均衡发展的决定》强调需统一全社会及各部门思想,使之与党中央重大决策部署保持一致,引导群众正确认识我国人口结构性变化。同时,倡导凝聚社会主旋律与正能量,及时回应公众关切,着力营造良好生育氛围,提升群众生育意愿。

在此背景下,各地积极探索实践。天津市从宣传、科技、制度等多维度发力,依靠宣传友好生育教育,加强科学技术支撑,建立健全社会保障与奖励制度,有序推进人口与计划生育宣传工作。[24]安徽省注重协同联动,推动卫生健康、教育、科技、文旅、新闻出版、广播电视等各界,联合工会、共青团、妇联及相关协会,共同开展人口与计划生育宣传教育工作,还明确报纸、广播、电视等新闻媒体部门开展社会公益性宣传的义务。[25]

可见,优化生育文化建设离不开全社会协同治理。政府应积极动员开展政策宣讲,充分发挥共青团、妇联等群团组织作用,促进人口、社会、家庭协调发展与生育保障。此外,还需做好生育文化宣传教育,鼓励社会与社区开展婴幼儿照护服务等公益活动,为生育和婴幼儿成长打造友好环境。

四、研究建议与展望

低生育现状的治理是家事,更是国事。因此,我国需要持续营造生育友好的环境以应对低生育挑战,解决低生育问题,这需要政府完善生育友好的支持政策,培养生育友好的社会环境,加快构建新型的生育友好文化,加强生育政策的有效衔接,以确保中华民族永续发展。

(一)完善生育友好的支持政策

2020年10月29日通过的《中共中央关于制定国民经济和社会发展第十四个五年规划和二〇三五年远景目标的建议》中提到积极应对人口老龄化国家的战略,“优化生育政策,增强生育政策包容性,提高优生优育服务水平,发展普惠托育服务体系,降低生育、养育、教育成本,促进人口长期均衡发展,提高人口素质”。[26]这为生育友好政策的发展指明了方向。因此,要进一步完善生育友好的政策体系,不仅需要优化生育福利保障制度,同时应当充分调动市场与社会力量以及家庭的作用。[27]

首先,积极贯彻落实国家政策。为进一步推动生育友好政策体系的完善,构建生育友好型社会,各省应率先全面贯彻落实国务院办公厅发布的《关于加快完善生育支持政策体系推动建设生育友好型社会的若干措施》。[28]在此基础上,各省、市需结合既有的生育支持政策,再次对现行生育相关法律条款进行梳理整合与优化完善,确保生育主体能够借助法律武器有效维护自身合法权益。

其次,完善时间支持政策。建议还未完善生育政策中时间支持的具体实施政策的城市,参考已颁布实施省份的相关政策,完善具体的时间支持。如我国吉林省目前没有明确陪产假的时间安排,建议完善其时间支持,以提升生育友好度。对于生育家庭而言,充裕的时间支持政策能让他们有更多时间照顾孩子与自身恢复,从而提升其生育意愿。

最后,完善生育补贴政策。目前我国存在生育津贴较低等问题,这导致家庭育儿负担仍然存在。根据国家颁发的相关政策,各省可根据当地的生育现状与经济条件,重新完善并落实生育配套措施。第一,对于仍未实施生育补贴的城市应当借鉴已出台相关政策的地区制定相关举措,并加快由省财政部门、卫健委等主持并由公安、民政等各部门辅助实施落实。例如,内蒙古自治区推出新生育补贴政策:一孩1万元、二孩5万元、三孩10万元,助力人口发展。第二,生育补贴费用主要采取政府财政为主、社会筹集为辅的方式。政府与社会合力既能减少政府压力,又能够逐步提高生育补贴水平以及育儿家庭孕产期间医疗报销水平;在实施过程中,既要清晰阐释补贴标准的具体规则,又要确保透明公正。对于社会筹集资金的来源及用途,也应进行详细说明,以增强公众信任度,保障政策平稳推行,持续提高社会接受度。第三,建议育龄夫妇的生育补贴金额可以上一年的平均收入为标准进行发放。同时考虑如果是多胞胎家庭,可以分别按相应孩次享受对应的补贴,从而极大地减轻家庭在生育多个孩子时可能面临的经济压力。

加强生育友好型社会的制度保障,国家既要建立宏观政策方面的支持,又要将政策具体落实到各省、各市、各县和单位、社区(村),并争取走入家庭,影响个体的生育意识。只有宏观与微观的结合,多元主体共同参与才能让生育友好的支持政策彻底落地生根。[29]

(二)培育生育友好的社会环境

生育友好社会需要在多方合作下携手共建。

第一,强化托育服务供给。首先,可以增加公立托育机构,政府加大资金投入与政策支持,在婴幼儿人口密集区域,如大型社区、工业园区周边,规划建设更多公立托育机构,满足家庭对托育服务的需求。通过提高托育服务的社会知晓度和认可度,营造良好的社会氛围。[30]其次,优化托育机构布局。依据不同地区的人口密度、经济发展状况以及托育需求,科学合理地布局托育机构,提高服务的可及性。比如,在城市中心区,每个街道镇应至少设立一个托育点;非核心城区街道镇根据居民分布结构与服务需求开设托位点,构建“社区化、就近化”的托育服务模式。最后,提升托育服务质量,发展高质量托育服务能够提升儿童早期照护质量,为终生发展奠定良好基础。[31]严格规范托育从业者的职业资格,从源头保障从业人员专业素质,并构建配套的多元化、系统性专业培训与发展体系,持续提升其专业技能与综合素养。另外,完善托育机构监管机制,制定严格的准入标准,从场地设施、人员配备、安全卫生等多方面进行规范,确保托育服务质量。

第二,完善设施建设。各省市应严格依照《中华人民共和国人口与计划生育法》要求,建设与社区人口规模适配的婴幼儿活动场所,全方位改善相关服务。在女性职工集中的单位,机场、高铁站、商场等人流量大的公共场所,全面落实母婴设施的建设与维护,确保设施的安全性与便利性,为婴幼儿护理及哺乳喂养提供坚实保障。

第三,降低托育成本。政府应加大对托育服务的财政投入,设立专项补贴资金,根据托育机构的收托规模、服务质量等情况,给予建设补贴或运营补贴,降低托育机构成本,间接降低托育费用。同时,出台优惠政策,鼓励社会力量参与举办普惠托育机构,增加托育服务供给总量。

第四,扩大托育福利覆盖范围。地方政府在构建托育服务体系时,应将外来常住人口子女纳入公办托育园所福利体系,不断完善托育福利制度,确保所有家庭享受到公平、优质的托育服务。

(三)加快建构新型生育友好文化

生育繁衍是所有生态文明关注的核心命题,所有生态文明的建设也需要在文明友好的空间中进行。因此,从传统生育观念转变到新型生育文化,再到生育文明建设,是促进我国人口长期发展的有效路径。[32]目前,新型生育友好文化应当重点突出生育的多元性与自主性,树立积极的生育观,提倡性别平等观念。

首先,强调生育的多元化。改变传统“望子成龙”“望女成凤”生育价值的观念,重视生育过程中父母自身的成长和情感收获。例如,通过社交媒体平台分享父母在陪伴孩子过程中的自我发现和自我成长故事。尊重每一位成员的意愿,避免传统家庭观念对生育自主性的过度干涉。与此同时,引导全社会从国家可持续发展和中华民族的存续高度来认识和理解生育行为,树立“生育是对社会延续的贡献”这一观念,将生育视为一种社会责任,而不仅仅是家庭事务。

其次,树立积极生育观。社区开展亲子运动会、生育文化展览、家庭才艺比赛等活动,在丰富多样的活动中增进家庭成员之间的交流,传播生育友好理念。通过设立社区生育荣誉榜,对生育友好家庭进行表彰,展示其故事和照片,激励其他未育家庭。通过开展主题公益活动,表彰为社会生育作出贡献的家庭,以此促进育龄夫妻了解生育带给家庭与社会的幸福,提高其生育意愿。

最后,促进性别平等观念的普及。新型生育友好文化应当是对男女两性皆友好的文化,应警惕生育的性别标签,减少生育带给女性的就业压力和生活焦虑,育儿家庭不应将生养责任完全托付给一方承担,生养育儿是夫妻双方共同承担的责任,应倡导生养责任共担,打破传统的性别角色分工,鼓励男性更多地参与家务劳动和子女养育的过程。例如,可通过社区开展“超级奶爸”经验分享会,鼓励男性分享育儿经验,改变社会对“男主外、女主内”的固有认知。另外,在企业单位中,积极推行公平的晋升机制,不因女性生育而产生职业歧视。设立专门的监督机构,建立健全监督机制,对存在性别歧视的企业进行曝光和处罚。

[参考文献]

[1]国家统计局.中国统计年鉴[M].北京:中国统计出版社,2024:28.

[2]国家统计局.第七次全国人口普查主要数据[EB/OL].(2021-05-11).

[3][4]穆光宗.低生育危机与生育友好型社会构建[J].人民论坛,2023(15):17-21.

[5][16]吴帆.何以生育友好?——基于国际经验和中国情境的分析[J].中华女子学院学报,2022,34(2):36-43.

[6]刘晓光,侯晓菁.中国农村生态文明建设政策的制度分析[J].中国人口·资源与环境,2015,25(11):105-112.

[7]山西省人民代表大会常务委员会.山西省人口和计划生育条例[C].山西省第十三届人民代表大会常务委员会第三十一次会议第二次修订,2021.9.29.

[8][25]内蒙古自治区人大官网.内蒙古自治区人口与计划生育条例[C].内蒙古自治区第十三届人民代表大会常务委员会第三十三次会议《关于修改〈内蒙古自治区人口与计划生育条例〉的决定》第六次修正,2022.01.07.

[9]广西壮族自治区人民代表大会常务委员会.广西壮族自治区人口和计划生育条例[C].广西壮族自治区第十三届人民代表大会常务委员会第二十八次会议,2022.03.24.

[10][22]浙江省人民代表大会常务委员会.浙江省人口与计划生育条例[C].浙江省第十三届人民代表大会常务委员会第三十二次会议,2021.11.25.

[11]晏圣娇.生育友好型社会目标下生育福利对生育意愿的影响研究[D].上海:华东师范大学,2023.

[12]焦玉香.育儿假期制度的生育意愿激励作用研究——以北京市为例[D].中国科学院大学,2022.

[13]河北省人民政府.河北省人口与计划生育条例实施细则[C].河北省人民政府令〔2023〕第1号第三次修正,2023.01.20.

[14][27]安徽省人民代表大会常务委员会.安徽省人口与计划生育条例[C].安徽省第十三届人民代表大会常务委员会第三十次会议修订,2022.01.01.

[15]江西省人民代表大会常务委员会.江西省人口与计划生育条例[C].江西省第十三届人民代表大会常务委员会第三十二次会议第四次修正,2021.09.29.

[17]李婉鑫,杨小军,杨雪燕.儿童照料支持与二孩生育意愿——基于2017年全国生育状况抽样调查数据的实证分析[J].人口研究,2021(5):64-78.

[18][24]天津市人民代表大会常务委员会.天津市人口与计划生育条例[C].天津市第十七届人民代表大会常务委员会第三十次会议,2021.11.29.

[19]上海市人民代表大会常务委员会.上海市人口与计划生育条例[C].上海市第十五届人民代表大会常务委员会第三十七次会议《关于修改〈上海市人口与计划生育条例〉的决定》第三次修正),2021.11.25.

[20]广东省人民代表大会常务委员会.广东省人口与计划生育条例[C].广东省第十三届人民代表大会常务委员会第三十七次会议《关于修改〈广东省人口与计划生育条例〉的决定》第九次修正),2021.12.01.

[21]人民网-中国共产党新闻网.民进中央:关于加快发展普惠托育服务构建生育友好型社会的提案[EB/OL].(2022-02-28).

[23]重庆市人民代表大会常务委员会.重庆市人口与计划生育条例[C].重庆市第五届人民代表大会常务委员会第二十九次会议决定,2021.11.25.

[26]新华社.中共中央关于制定国民经济和社会发展第十四个五年规划和二〇三五年远景目标的建议[EB/OL].(2020-11-03).

[27]郑功成.多层次社会保障体系建设:现状评估与政策思路[J].社会保障评论,2019(1):3-29.

[28]国务院办公厅.关于加快完善生育支持政策体系推动建设生育友好型社会的若干措施[EB/OL].(2024-10-19).

[29]崔应令.生育支持的制度、观念与文化建设:人口均衡发展的路径探索[J].理论月刊,2023(8):110-119.

[30]杨文庄.新时代背景下托育服务高质量发展的政策与展望[J].早期儿童发展,2024(01):5-10.

[31]丛中笑,佘宇,杨慧,等.推进托育机构高质量建设,促进托育服务行业可持续发展[J].早期儿童发展,2024(01):11-19.

[32]李志,吴永江.育龄青年的生育价值观影响生育计划的调查研究——基于生育支持的中介作用分析[J].中国特色社会主义研究,2022(Z1):84-96.



Produced By 大汉网络 大汉版通发布系统